
Qzone
微博
微信
时间来到了10月,就该是各大手机厂商发布自家新一代手机的时间节点,不但有各大手机的旗舰手机,还有许多品牌的中高端手机,主打主流市场,同时也有很多手机已经顺利入网,将会在今年年底之前和大家见面,目前REDMI的一款搭载天玑8500处理器的REDMI Turbo 5已经顺利入网,将会在不久之后正式发布。
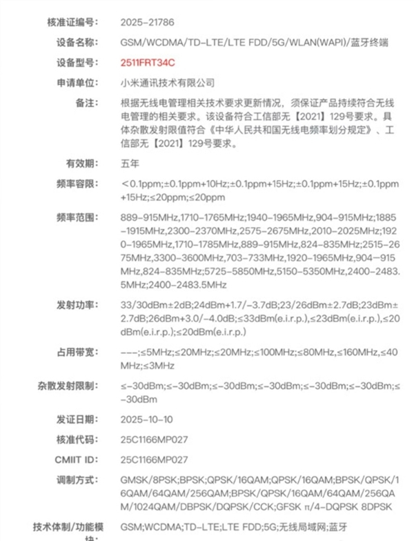
目前小米的一款型号为2511FRT34C的手机通过了认证并顺利入网,这款手机预计就是REDMI Turbo 5,主打的便是主流市场,根据之前所曝光的消息,REDMI Turbo 5预计将会全球首发天玑8500处理器,采用台积电4nm制程,同时搭载全大核的设计,预计安兔兔跑分在200万左右,实际综合性能与高通之前的旗舰处理器骁龙8 Gen 3差不多。
除此之外现在的主流手机在外观上也更加偏向于高端手机的设计,像REDMI Turbo 5据传就将采用Pro一样的金属中框以及大R角,从而让手机的整体质感更加出色,并且手机的屏幕大小为6.6英寸,分辨率为1.5K,同时REDMI还为这款手机准备了7000mAh的大电池,进而让续航时间有更多的保证。
联发科天玑8500处理器应该算是一颗综合性能相当不错的处理器,如果你不是一名重度游戏玩家,那么像天玑8500处理器完全能够满足日常所需,也符合REDMI Turbo 5的市场定位。最近手机发布会十分频繁,不着急的消费者可以等等再做决定。
【以上内容转自“热点科技网”,不代表本网站观点。 如需转载请取得热点科技网许可,如有侵权请联系删除。】
延伸阅读:
盖世汽车2025-10-13 10:5810-13 10:58