
Qzone
微博
微信
前言
地热供暖制冷项目是一类高度依赖交叉学科协同的系统工程,涉及地质勘查、热工理论、建筑负荷、暖通设计、工程施工、自动控制、运行管理以及经济评估等多个专业领域。其最终运行效果和经济表现,并非由某一单一技术或单一环节决定,而是取决于各环节是否协同、是否衔接、是否形成闭环。只有在勘查评价、数值模拟、可研设计、施工建设和智能运维等各个阶段均做到科学、规范和高质量实施,地热供暖制冷系统的整体能效与投资回报才能真正得到提升。
然而,在以往工程实践中,地热供暖制冷项目往往采用分段式、割裂式的推进模式,勘查评价、数值模拟、方案设计、工程实施与运行管理之间缺乏有效的数据继承与技术协同,导致设计假设与施工实际、建设成果与运行管理之间存在明显脱节。实践表明,在项目全生命周期中,若某一阶段未能参与前序关键决策,却在后续阶段承担运行或经济后果,往往会削弱系统整体优化的可能性。这种权责失衡与逻辑割裂,不仅影响单个项目的运行效果和经济性,也制约了地热供暖制冷向高质量、规模化发展的进一步推进。
正是在这一背景下,系统性提升地热供暖制冷项目的能效比【Coefficient Of Performance (COP)】与投效比【Investment-to-Performance Ratio (IPR)】显得尤为必要。能效比反映的是技术层面的运行效率,投效比体现的是全生命周期的经济回报,两者只有在全流程协同优化的前提下才能实现统一。如果忽视任一环节,即便局部能效较高,也难以在长期运行中转化为稳定、可持续的实际收益。
南国冷热公司推进地热供暖制冷项目能效比与投效比提升工作,既源于长期工程实践中的现实反思(图1),也源于对行业未来发展的责任意识。我们的目标不仅是把单个项目做好,更是通过打通地热供暖制冷项目全生命周期关键环节,推动形成可复制、可推广、可持续的技术和实施路径,为地热产业的高质量发展奠定基础。
图1 南国冷热公司地热供暖制冷规模化开发商业模式
归根结底,本研究的出发点与落脚点在于推动地热供暖制冷技术实现可规模化、可持续的工程应用,使其在保障运行效率与经济可行性的前提下,成为更广泛用户可稳定采用的清洁能源选择。只有当地热供暖制冷系统在全生命周期内实现高效运行、成本可控与收益可预期,地热能源才能由少数示范性项目的技术选项,转变为可在建筑、工业、农业及交通等多类用能场景中可靠应用的基础能源形式,从而充分发挥其在现代能源体系中的综合价值。
1 能效比与投效比的概念
在地热供暖制冷项目中,能效比主要用于衡量系统在运行过程中能源利用效率的高低,是反映技术性能水平的核心指标。工程实践中,能效比通常以热泵系统性能系数(COP)或系统综合能效指标表示,其基本形式为:
其中,Q输出为系统输出的有效供热或制冷量,W输入为系统运行所消耗的输入能量。该指标体现了单位能耗条件下系统能够提供的有效能量服务能力。较高的能效比意味着系统在特定运行工况下具有更高的能量利用效率,是地热供暖制冷技术相较于传统供热供冷方式的重要技术优势之一。
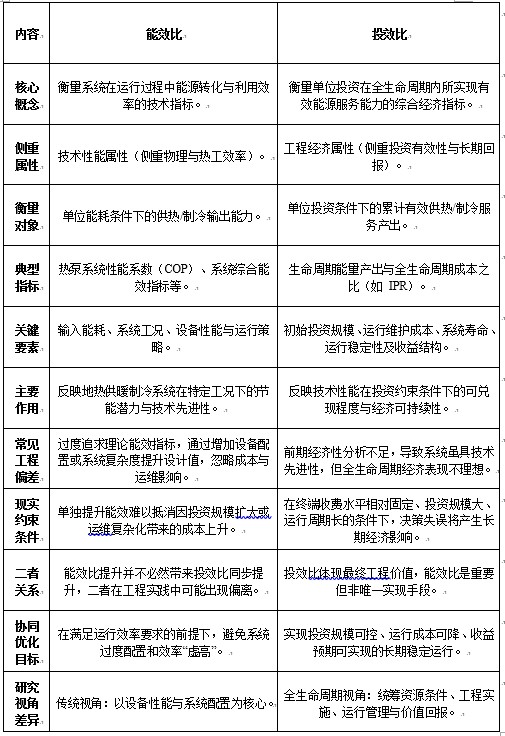
与能效比侧重反映运行阶段的技术效率不同(表1),投效比更多关注项目在全生命周期尺度上的经济性表现,是衡量单位投资所支撑的有效能源服务产出的综合指标(IPR)。在地热供暖制冷项目中,投效比可从工程经济学与全生命周期评价角度加以界定,其一般表达形式为:
其中,Qt为第t年系统实际提供的供热和制冷量,Ccap为项目初始投资成本,Cope,t为第t年运行与维护成本,T为系统设计运行年限。该指标反映的是单位投资在全生命周期内所能够持续支撑的有效能量服务能力。
从工程意义上看,投效比综合考虑了系统初始投资规模、运行维护成本、使用寿命以及运行性能稳定性等因素,刻画了技术性能在投资约束条件下的可兑现程度。投效比的高低直接影响项目的投资回收能力和经济可持续性,是决定地热供暖制冷项目对投资主体吸引力的重要指标,也是地热供暖制冷能否实现规模化、长期稳定推广的关键因素之一。
表1 能效比VS投效比:地热供暖制冷项目对比分析表
然而,在传统地热供暖制冷项目开发过程中,行业普遍更加关注能效比的提升,而对投效比的系统研究相对不足。部分项目在设计阶段通过提高设备性能、增加系统配置来追求较高的理论能效,但在实际运行中却因投资规模偏大、系统复杂度高、运行管理粗放等原因,导致运行成本上升、经济回报不及预期。实践表明,能效比的提高并不必然带来投效比的同步提升,两者之间存在一定程度的脱节现象。
这一问题在我国地热供暖制冷项目中尤为突出。一方面,我国地热供暖制冷终端收费水平整体较为固定,项目收益端弹性有限,难以通过提高能源价格来覆盖成本波动;另一方面,地热项目普遍具有投资规模大、建设周期长、运行年限长的特点,一旦前期决策或系统配置不合理,将对项目全生命周期经济性产生持续影响。在此背景下,仅以能效比作为项目评价和设计优化的核心目标,已难以满足地热供暖制冷高质量发展的现实需求。
因此,从全生命周期视角出发,将能效比与投效比协同作为研究对象,系统分析两者之间的内在联系与制约机制,探索在保障系统高效运行的同时,实现投资成本可控、运行成本可降、回报预期可兑现的关键技术路径,已成为地热供暖制冷项目实现可持续发展的必然选择。
2 能效比与投效比提升的全生命周期实现路径
在地热供暖制冷项目中,能效比与投效比的协同提升,必须建立在全生命周期统一规划、系统实施的技术体系之上。针对以往项目中普遍存在的环节割裂、前后脱节问题,南国冷热提出并实践了一套以五个关键阶段统一规划实施为核心的技术路径,将勘查评价、数值模拟、可研设计、施工建设和智能运维纳入同一技术框架进行统筹管理。因此,提升能效比与投效比,必须从项目全生命周期出发,在关键环节实施系统性优化。
图2 地热供暖制冷项目全流程示意图
2.1 勘查评价阶段
勘查评价阶段是地热供暖制冷项目的基础环节,其核心作用在于真实掌握地下地质条件和换热能力,为系统规模和技术路线提供物理边界。通过规范开展地热勘探、地质勘查和钻井测试,获取地层结构、热物性参数及水文地质条件,可有效避免依赖经验参数或区域均值带来的系统性偏差。
在该阶段,准确评估单位井或单位换热体的长期供热能力,不仅关系到系统设计能效上限,也直接影响钻井数量和投资规模。一旦前期评估偏差过大,将导致后期系统长期低效运行或投资冗余,进而削弱投效比。因此,以真实可靠的勘查评价结果锁定系统能力边界,是实现高能效与高投效的前提条件。
2.2 数值模拟阶段
数值模拟是连接地下资源条件与工程系统设计的重要桥梁。通过建立地热数值模型,对不同井布置方式、取热强度和运行策略下的长期换热响应进行模拟分析,可提前识别系统运行中的潜在风险和能效衰减趋势。
该阶段的关键价值在于:优化钻井数量与井间距配置,避免“多打井但效率并不提升”;评估不同运行工况下系统能效变化规律;在设计前排除效率低、投资高的技术方案。
通过数值模拟,项目可在实施前即落入技术可行、经济合理的最优区间,有效实现能效目标与投资规模的协同控制。
2.3 可研设计阶段
可研设计阶段是能效比与投效比形成的关键决策阶段。在该阶段,通过负荷计算、系统形式选择、设备选型及经济测算,将技术方案与投资回报进行系统耦合。
提升能效比的同时,需重点关注系统配置与负荷需求的匹配程度,避免为追求局部高能效而引入过高投资或复杂系统结构。通过多方案比选和全生命周期经济分析,在满足运行能效要求的前提下,合理控制初始投资规模和运行费用水平,使项目在设计阶段即具备清晰、可预期的投效表现。
2.4 施工建设阶段
施工建设阶段是设计成果向实体系统转化的关键环节,也是系统性能最容易发生“隐性损失”的阶段。钻井施工质量、换热回路工艺、设备安装精度和系统水力平衡状况,都会对系统运行效率产生长期影响。
通过强化关键工序质量控制、推进系统模块化和标准化建设,可有效减少施工偏差带来的能效损失,确保设计阶段设定的能效目标在实际运行中得到兑现。避免在施工阶段消耗能效,本质上也是对投效比的直接保护。
2.5 智能运维阶段
运行阶段是能效比与投效比最终体现的阶段,也是后期优化空间最大的阶段。通过构建实时监测、能耗分析和智能控制体系,可对系统运行状态进行持续感知和动态调节。
在固定收费条件下,运行能效的提升和运维成本的降低,将直接转化为项目的实际收益。通过负荷预测、设备协同控制和运行策略优化,使系统长期运行在高效区间,可有效延缓能效衰减,提升项目整体投效水平。
2.6 碳汇增值阶段
在保障系统高效稳定运行的基础上,地热供暖制冷项目还具备显著的碳减排潜力。通过替代化石能源供暖制冷,项目可形成稳定、可核证的减排量,为CCER 等碳汇机制提供良好基础。
在项目前期将减排测算纳入可研设计,在运行阶段通过完善计量和数据管理体系形成连续、可追溯的数据链,可将项目的环境价值转化为可量化、可交易的经济收益。通过“能源收益+碳汇收益”的复合模式,进一步改善项目投效结构,增强项目长期抗风险能力。
总体来看,地热供暖制冷项目能效比与投效比的提升,应通过勘查评价定边界、数值模拟选优解、可研设计控成本、施工建设保兑现、智能运维强优化、碳汇价值扩收益等环节的协同推进来实现。只有将效率目标与经济约束贯穿项目全生命周期,地热供暖制冷项目才能真正实现高效运行与高质量回报的统一。
3 能效比与投效比提升的南国冷热关键技术体系
在地热供暖制冷项目中,能效比与投效比的协同提升既是技术问题,更是典型的系统工程问题。其核心难点并不在于单项技术水平的先进与否,而在于能否将分散于不同学科、不同阶段的技术能力进行有效整合,构建贯穿项目全生命周期的统一技术体系。基于这一认识,南国公司以提升系统整体效能与经济回报为目标,持续推进地热数智化软硬件协同研发(图3),并围绕实际工程需求构建“地热+”综合能源系统解决方案,推动地热供暖制冷项目由传统的分段式实施模式,向以系统优化和全流程协同为特征的开发模式转变。
图3 南国冷热公司地热数智化产品架构图
首先,在勘查评价阶段,南国公司通过地热数据库、岩土热响应测试仪以及广域电磁法勘探仪器等技术手段(图4),提高对地下资源条件和换热能力的认知精度。与传统依赖经验参数或区域均值的做法不同,该类关键技术以实测数据为基础,明确系统可持续供热能力和取热边界。这一过程并非单纯追求更高的理论能效,而是通过避免资源能力高估或低估,为系统规模控制和投资决策提供可靠依据,从源头上防止因设计偏差导致的长期低效运行或投资冗余,从而同时保护能效比和投效比。
图4 广域电磁法勘探仪器助力中深层地热资源勘查评价
其次,在方案形成阶段,南国公司以数值模拟和技术—经济一体化计算工具为核心(图5、图6),对不同系统配置方案进行系统级比选。通过将地下资源条件、建筑负荷特性和运行策略进行耦合分析,可在设计阶段提前识别能效衰减风险和经济性不足的技术路径。该类关键技术的价值在于:并非简单追求局部高 COP,而是筛选在全生命周期内效率稳定、投资结构合理、运行成本可控的方案,使能效目标与投效目标在设计阶段实现统一。
图5 地热计算器赋能地热开采数值模拟优化
图6 翼轸可研服务软件一键生成可研报告
在施工建设阶段,南国公司通过标准化施工工艺、关键节点质量控制和系统一致性管理(图7),防止设计能效在建设过程中被“隐性消耗”。钻井施工质量、换热回路工艺和系统水力平衡状况,都会对系统长期运行效率产生持续影响。通过关键技术对工程实施过程进行约束和校核,可确保设计阶段确定的能效指标在实际运行中得到兑现,从而避免“设计高能效、运行低效率”对投效比造成的长期侵蚀。
图7 南国冷热某项目施工标准化系统图
进入运行阶段,南国公司通过地温监测、机房智慧大脑、边缘智能设备和智慧能源管理平台等数智化关键技术(图8),对系统运行状态进行持续感知和动态优化。与传统依赖人工经验调节的运行方式相比,该类技术能够及时识别系统运行偏离高效区间的情况,并通过运行策略调整维持系统在合理负荷和高效工况下运行。在终端收费水平相对固定的条件下,运行阶段能效的持续提升和运维成本的有效压缩,将直接转化为项目的实际收益,是投效比提升的重要来源。
图8 翼轸部分数智化产品展示
在此基础上,南国公司进一步将地热供暖制冷系统纳入“地热+”综合能源解决方案框架(图9),通过与其他冷热源和用能方式的协同配置,提升整体能源系统的灵活性和经济性。同时,通过碳减排核算与碳资产开发相关技术,将地热系统在减排方面形成的环境价值转化为可量化的经济增量,为项目投效比提供新的增长空间。
图9 “地热+”综合能源解决方案
总体来看,南国公司的关键技术并非单点突破,而是通过前端认知精度提升、设计阶段系统优选、实施阶段能效保护、运行阶段持续优化以及价值维度延伸等多层次协同作用,实现地热供暖制冷项目能效比与投效比的同步提升。这种以系统工程为导向的技术路径,使地热项目从“追求高能效指标”,转向“实现高质量、可持续回报”的发展模式。
4 未来展望
面向地热供暖制冷产业的高质量发展需求,能效比与投效比的持续提升将不再依赖单点技术突破,而更加依赖全流程数智化能力和系统工程方法的不断深化。随着地热应用场景的不断拓展和项目规模的持续扩大,行业对系统稳定性、经济可预期性和长期运行可靠性的要求将进一步提高。
在此背景下,南国公司将持续深耕地热数智化服务全流程,围绕勘查评价、数值模拟、可研设计、工程实施和智能运维等关键环节,不断完善软硬件协同技术体系,推动能效比与投效比的长期、可持续提升。通过强化数据贯通、模型迭代和运行反馈机制,使地热供暖制冷项目在全生命周期内保持高效、稳定和可控的运行状态。
同时,南国公司将进一步拓展“地热+”综合能源系统解决方案的应用边界,促进地热与多种能源形式的协同利用,提升系统整体能源利用效率和经济适应性。在此基础上,持续探索地热项目在碳减排、能源资产化等方面的潜在价值,为项目投效结构优化提供更多支撑路径。
总体而言,未来地热供暖制冷的发展方向,将从单一工程建设转向以系统优化、长期运营和价值综合实现为核心的新阶段。通过持续推进地热数智化和全生命周期协同优化,南国公司致力于为广大用户提供技术可靠、运行稳定、经济可预期的地热供暖制冷服务,为地热产业的规范化、规模化和高质量发展提供长期支撑。
5 结论
地热供暖制冷项目作为典型的系统工程,其运行能效与经济表现由勘查评价、数值模拟、方案设计、工程实施和运行管理等多阶段协同作用决定。本文从全生命周期视角出发,系统揭示了传统项目模式中环节割裂与权责不统一对系统性能和经济性的制约机理,指出实现各阶段协同决策与责任闭环是保障项目高质量运行的基础。在此基础上,提出并论证了以真实参数获取为前提、以系统级优化为核心、以长期运行可控为导向的全生命周期技术路径,通过将关键环节纳入统一技术框架,避免能效优势在实施过程中逐级削弱,实现技术优势向稳定、可持续经济回报的转化。结合工程实践,本文总结了南国公司基于地热数智化软硬件协同与“地热+”综合能源系统解决方案的关键技术体系,实践表明该体系可显著提升系统运行效率、降低投资与运维风险并增强回报可预期性。总体来看,系统工程理念与全生命周期协同机制的有效落实,是推动地热供暖制冷由工程建设导向向系统优化与长期运营价值导向转型的关键。
王光临 刘焱菲 王中鹏 任丹南 王鑫 童小畅
1 安徽南国冷热综合能源有限公司
2 香港中文大学(深圳)城市地下空间及能源研究院
注:特别感谢中国科学院地质与地球物理研究所、中国科学院广州能源研究所、西安交通大学、北京交通大学、东南大学、香港中文大学(深圳)城市地下空间及能源研究院、中国地质大学、成都理工大学以及安徽省勘查技术院的合作支持!